因智能而闪光
我们致力于用人工智能赋能教育与创新,
无论是学习助手、AI竞赛辅导,还是教学智能体,
你的每一个创意,都值得被智能点亮。

服务内容
小程序
研发面向青少年的学习助手与心理陪伴类小程序,以科技守护成长,让学习更高效,让陪伴更贴心。
竞赛辅导
提供系统化的AI竞赛培训方案,面向中学生培养算法思维与创新能力,助力学生在人工智能竞赛中脱颖而出。
解决方案
为学校与教研机构打造定制化AI解决方案,从智能备课、学情分析到教学决策支持,全面提升教育数字化水平。
智能体
聚焦教学与教研场景的智能体创新,打造懂教育、会思考的AI助手,推动智能教育生态的发展与落地。
案例介绍
小程序

星学伴,让学习不再孤单,
像星星一样照亮
你的每一步成长
竞赛辅导
在我司系统化培养与专业指导下,北京市某中学一名初一学生凭借自主完成的人工智能编程作品(基于 Python 研发),在北京市中小学生发明展示活动中脱颖而出,取得了优异成绩。该成果不仅展现了学生在创新思维与技术实践方面的卓越潜力,也充分体现了我司在青少年 AI 人才培养领域的前瞻体系与深度助力。

智能体
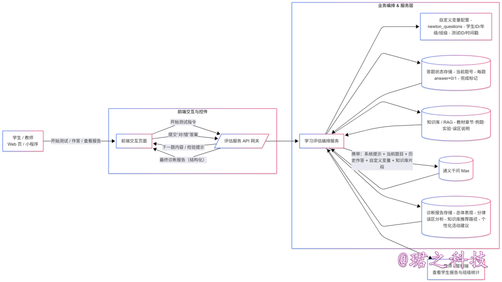
场景化AI,为北京市某教师进修学校定制的牛顿定律智能学习评估助手。
基于学生对牛顿三大定律相关判断题的作答情况,自动呈现题目、记录回答并统计错误分布。在完成测试后,系统会从认知、逻辑与直觉三层面分析学生的误区,细化到三条定律的理解偏差,并生成结构化的学习报告。同时,它还能结合知识库内容提出针对性的巩固目标、教材回溯、纠错活动以及迁移性训练,最终形成一条个性化的学习改进路径。

联系我们
邮箱:techjz@163.com